-
为深入学习贯彻党的二十届三中全会精神,严格落实省委州委全会部署,大力弘扬新时代主旋律、传播网络正能量,提升海西网络文明形象,为海西高质量发展营造良好舆论氛围,海西州委网信办“网聚正能量 海西最强音”——2025“海西网评”网络评论文章有奖征集正式启动,现面向全网征集作品。
一、活动主题
网聚正能量 海西最强音
二、征集范围
作品要聚焦现代化新海西建设主要目标,紧紧围绕州委州政府中心工作,组织创作的各类网络评论作品。
(一)海西新发展。围绕学习贯彻党的二十届三中全会精神、省州全会精神,聚焦海西落实新发展理念,勇立潮头、勇毅前行,在高质量发展中的创新实践和工作成效,解读海西发展背后的理论逻辑、实践逻辑。
(二)社会热点事。聚焦海西经济社会发展的热点、焦点事件,围绕社会经济、文化旅游、生态和谐、民族团结、有机绿色等主题,通过感同身受的视角、深刻独到的思考、温暖人心的笔触,解读州委州政府的决策部署,反映广大群众的意愿呼声,积极传播社会主流价值,广泛凝聚海西高质量发展的社会共识。
(三)民生小幸福。以小视角、微镜头观察身边小变化,讲述行业新实践、身边小故事,在日常生活中发现海西城市发展、民生改善的点滴进步,从普通网民角度解读民生“小幸福”背后州委和州政府满足人民群众对美好生活向往的“大手笔”,生动阐释党的创新理论的真理力量,解读党的领导和中国特色社会主义制度的巨大优势。
三、征集时间
启事发布之日至2025年12月1日
四、作品形式
投稿作品形式为文字评论、视频评论以及运用H5、动漫等互联网新技术的评论作品。
五、征集方式
(一)定向约稿:针对特定类议题,定向全州党政机关、群众团体、企事业单位进行约稿,提交时须附上加盖单位公章的《2025“海西网评”网络评论作品登记表》。
(二)网民投稿。网民个人可根据议题名单自主申报上传作品,同一类别作品申报数量不超过2件。
六、作品要求
1.导向正确,观点鲜明,逻辑严谨,表达流畅,实事求是。
2.文章突出评论语态,创新呈现样态,提倡短、实、新,具有较强的思想性、感染力,严禁空话、套话、模式化。
3.文字评论类作品字数为1500字以内。
4.视频评论类作品时长控制在2分钟以内,多场景多角度呈现,格式为MP4;分辨率达到高清格式,横屏、竖屏均可,视频音量大小正常、清晰。
5.动画类作品为MP4格式文件,作品时长控制在3分钟以内,分辨率不小于1280x1920高清像素(横、竖屏均可),采用H.264压缩编码标准进行封装。同时提供1张JPEG格式的作品截图、200字以内的故事创意说明。
6.漫画类作品需为单幅或四格作品(以4个画面分格来完成一个小故事或一个创意的表现形式,按阅读顺序命名),作品电子文件必须为JPEG(高质量压缩,300dpi)格式,同时提供200字以内的故事创意说明。纸质作品通过高分辨率扫描的方式转化为电子文件上传。
7.所有投稿作品必须为原创,无名誉权、隐私权、著作权等纠纷,作品投递需同步提交原创声明,作者同意将作品的复制权、网络传播权、改编权、汇编权等后期使用权限授权海西州委网信办无偿使用;作品中不得插入任何商业广告或包含明显的商业元素。
七、其他说明
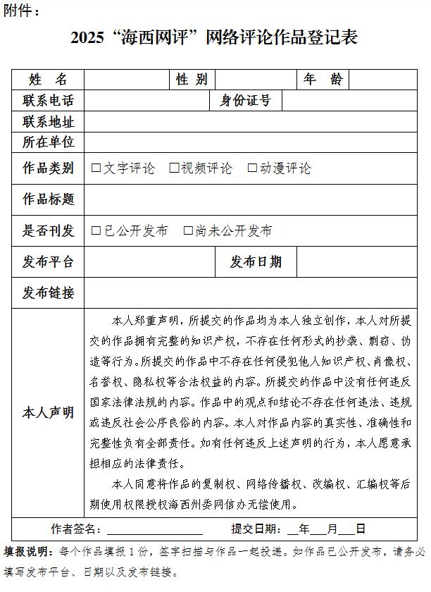
1.通过投稿征集邮箱投递评论作品、签字的《2025“海西网评”网络评论作品登记表》(每个作品1份、登记表需实名)扫描件。邮件名称:海西网评+作者姓名+作品标题。
2.作者已经在各类网络平台(含自媒体平台)发布的作品,需在《2025“海西网评”网络评论作品登记表》中详细备注。
3.州委网信办将联合省委网信办、州融媒体中心等相关单位采取技术、人工等方式,对投稿作品进行筛选,一经采用将在“海西网评”栏目刊登,优中选精向各级网络平台推送,并给予相应稿酬。
联系人:乌日嘎 联系电话:15110977000
投稿邮箱:hxzwxb0977@163.com
附件:2025“海西网评”网络评论作品登记表
中共海西州委网络安全和
信息化委员会办公室
2025年1月24日

来源|中共海西州委网络安全和信息化委员会办公室
编辑|杨明宇 责编|史玉萍 监制|马 勇
以上内容,版权归原作者及原出处所有。如涉及版权等问题,请及时与我们联系删除。
继续滑动看下一个轻触阅读原文

格尔木发布向上滑动看下一个
原标题:《2025“海西网评”网络评论文章有奖征集启事》
举报
